Report of the PRESIDENTIAL COMMISSION on the Space Shuttle Challenger Accident

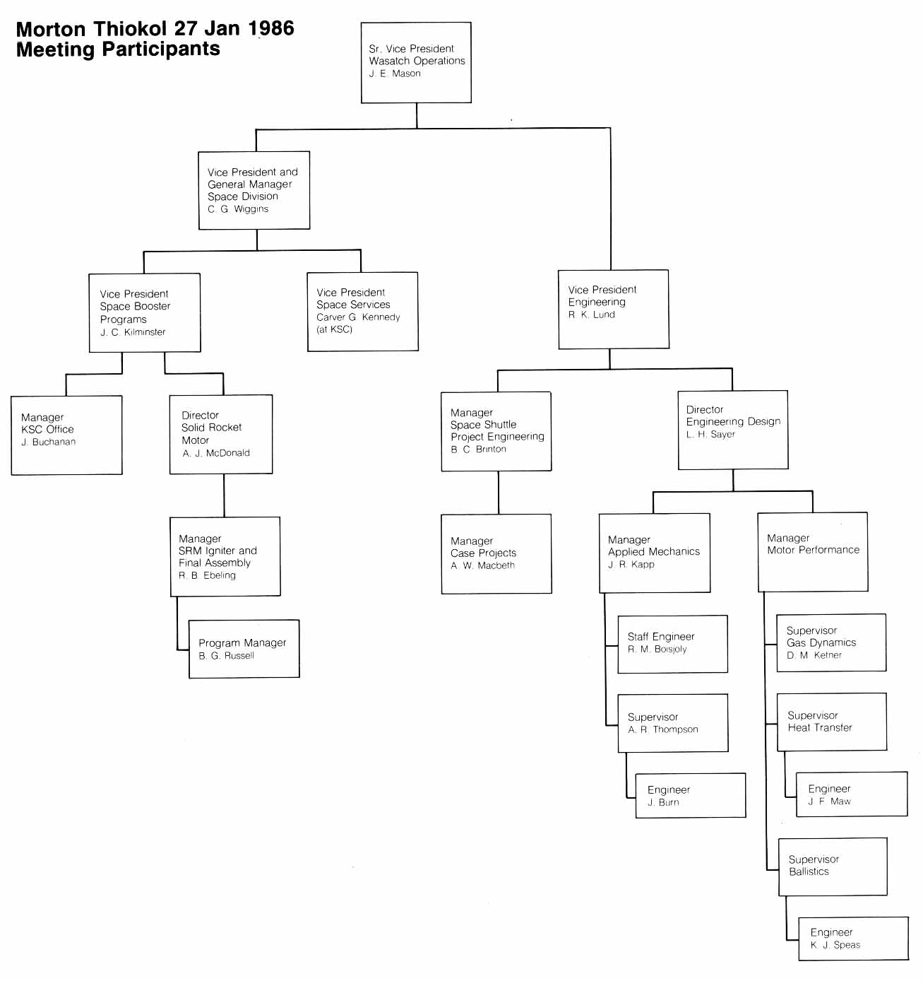
Relevant Organization Charts -Morton Thiokol - Morton Thiokol 27 Jan 1986 Meeting Participants.

Relevant Organization Charts -Morton Thiokol - Morton Thiokol 27 Jan 1986 Meeting Participants.

 

- Back -